solidworks建模三維花盆很簡單,該怎么建模呢?下面我們就來看看詳細的教程。
1、打開solidworks2017,并建立一個新的零件。
2、選定上視基準面,正視所選基準面,利用直線命令、圓弧命令進行繪草圖,并設定相關尺寸。采用拉伸凸臺特征命令,點擊確定。



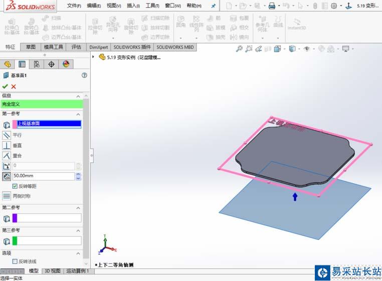
3、選上視基準面為基準,等距不同的距離,新建命名為基準面1。


4、選定新建基準面1,正視所選基準面,利用直線命令、圓弧命令進行繪草圖,并設定相關尺寸。采用拉伸凸臺特征命令,點擊確定。



5、采用變形特征命令,點擊確定。


上一頁12 下一頁 閱讀全文
新聞熱點
疑難解答