blender默認場景中會顯示x與y的軸線,如果我們不想顯示它們,可以在顯示中把它們取消選擇就可以了。

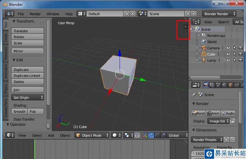
1、默認情況下場景中網格中紅色x綠色y軸線是顯示的。

2、我們在3d窗口右上角找到點擊“+”加號圖標。

3、然后會彈出屬性面板。

4、在里面我們可以找到“display”選項。

5、點擊小三角,展開display列表。

6、然后我們取消選擇“Grid Floor”中的X、Y,然后我們發現場景中的紅色X與綠色Y線就不見了。

相關推薦:
Blender怎么合并頂點?
blender怎么自定義窗口界面布局?
blender四格視圖怎么隨意切換每個格子的視圖?
新聞熱點
疑難解答
圖片精選