PR2019可以使用油漆桶效果,該怎么使用油漆桶填充呢?下面我們就來看看詳細的教程。
1、新建項目,導入需要編輯的視頻剪輯素材。

2、拖動視頻剪輯到時間軸面板,創建序列。

3、在效果面板搜索油漆桶,雙擊添加,或者手動拖動到序列上。

4、在效果控件面板可以編輯油漆桶效果的具體參數。

5、可以創建蒙版實現部分畫面油漆桶效果;或者創建關鍵幀。

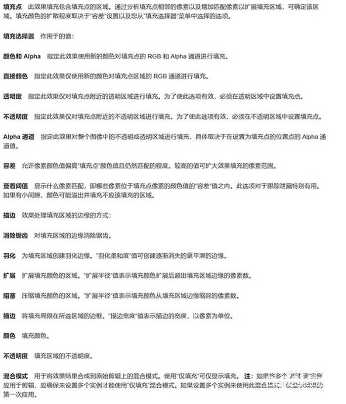
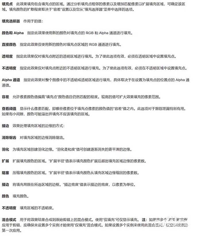
6、油漆桶的效果可以參考如圖所示。

以上就是premiere2019油漆桶的使用方法,希望大家喜歡,請繼續關注武林網。
相關推薦:
premiere2019怎么插入和導出幀?
premiere2019波形扭曲效果怎么制作?
premiereCC2019豎視頻怎么轉為橫視頻?
新聞熱點
疑難解答